 |
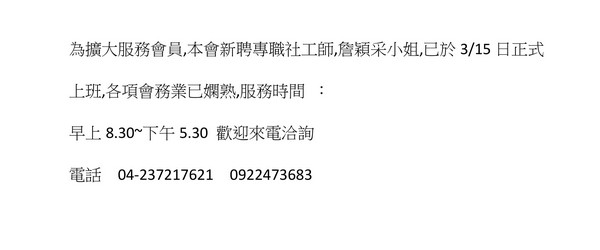
新任專職社工師
日期:2016-04-10
新任社工師詹穎采 0922473683 歡迎洽詢 |
| |
|
 |
20160326台中腦麻地板滾球與台中慈濟鋼鐵隊友誼賽
日期:2016-03-26
假愛心家園大禮堂2隊初體驗期待下次再相會 |
| |
|
 |
2016 台中市西區獅子會糖尿病防治宣導活動
日期:2016-03-22
感謝贊助廠家的熱心公益捐款謝謝您 |
| |
|
 |
2016年大專校院腦麻夏令營生活照護志工
日期:2016-03-20
|
| |
|
 |
水中運動治療開始了
日期:2016-03-17
早期療育弱勢療育補助12歲以下社會局全額補助每月4000元請多加利用並與物理治療師教練聯絡 |
| |
|
 |
協會募款影片
日期:2016-03-11
請大家共襄盛讓腦麻兒舉早日達成目標 |
| |
|
 |
身心障礙免廢水中有氧運動
日期:2016-03-03
50-75歲身心障礙者歡迎報名 |
| |
|
 |
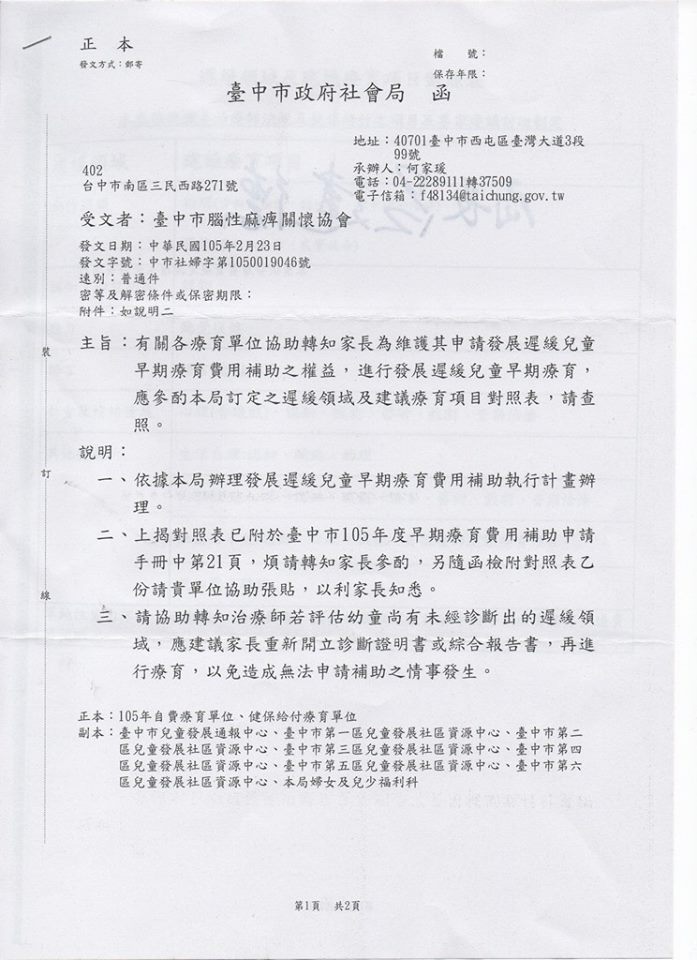
早期療育費用補助的權益請多留意
日期:2016-03-01
|
| |
|
 |
急徵社工員一名
日期:2016-02-23
寫企劃案辦活動核銷編會刊待遇比照一般約聘人員歡迎報名甄試 |
| |
|
 |
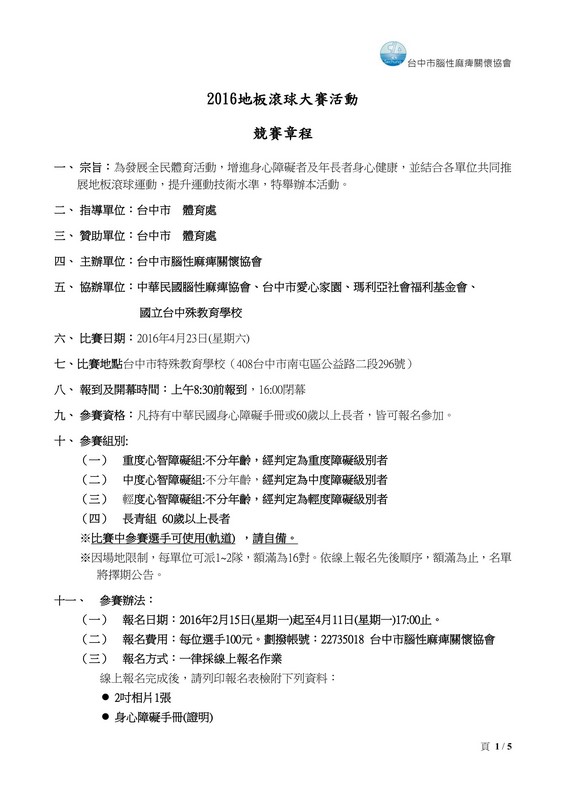
2016地板滾球大賽
日期:2016-02-18
您已經在 BeClass 完成設置一個活動報名表,該報名表相關資訊如下:
◎活動名稱:2016地板滾球大賽活動
◎活動日期:2016-04-23
◎報名網址:http://www.beclass.com/rid=1839eda56c577ac96a3f
報名網址(短網址):http://goo.gl/uDAFN8
◎報名表格:http://www.beclass.com/showregist.php?regist_id=MTgzOWVkYTU2YzU3N2FjOTZhM2Y6U2hvd0Zvcm0=
|
| |
|
 |
折疊收納式電動輪椅
日期:2016-02-18
歡迎直接洽詢廠商 |
| |
|
 |
自立生活歡迎報名
日期:2016-02-17
|
| |
|