 |
11/15社會企業參訪-上品寢具有限公司
日期:2017-11-30
感謝黃董邀請本會的CP及家長們一同到他的公司經歷分享,分享過程中能聽到黃董自己的親身經歷、樂觀面對人生的態度,值得我們去學習~當天也提供精緻點心、咖啡、水果等,讓本會的會員能盡情享用。 |
| |
|
 |
2017全國地板滾球總決賽
日期:2017-11-21
感謝這次參與11/18(六)全國地板滾球總決賽的選手們(O茹、O皇、O銘)、巫老師、石老師以及陪同出席的家長、朋友,你們辛苦了,平常的訓練及老師的教導之下,讓我們協會隊伍榮獲全國肢體障礙 第三名,成績不錯!! |
| |
|
 |
2017全國地板滾球運動會-中區初賽
日期:2017-10-18
比賽日期:10/14(六)逢甲大學中區初賽
台中市腦性麻痺關懷協會榮獲肢體障礙組亞軍
|
| |
|
 |
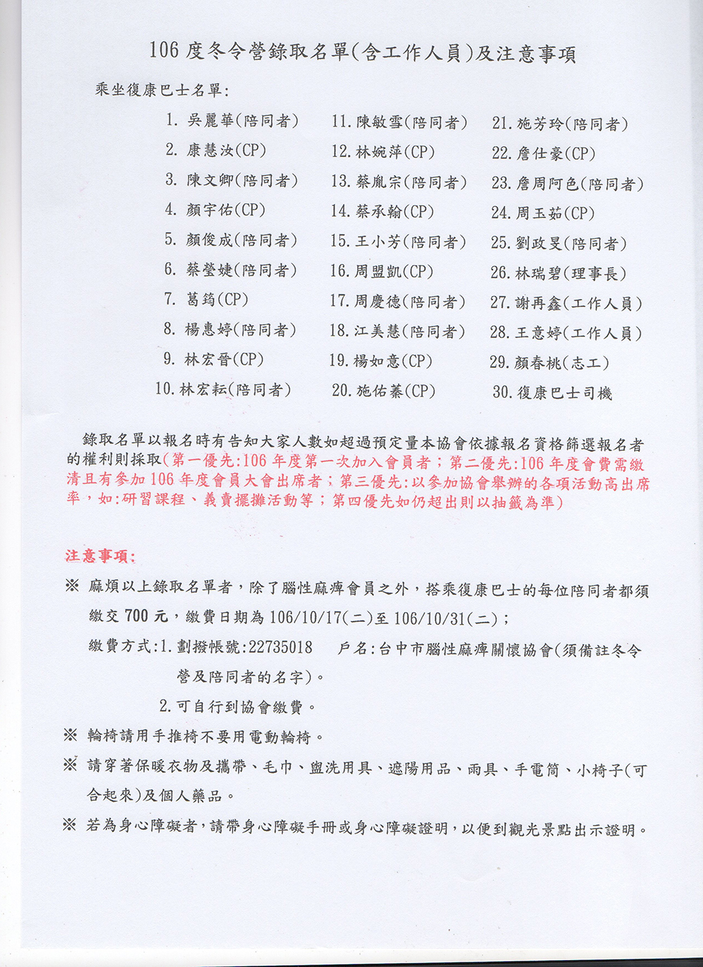
106年冬令營錄取名單
日期:2017-10-13
106年度冬令營錄取名單以在附件~
麻煩有錄取者(陪同者、工作人員、理事長、志工)
記得要繳費
麻煩有錄取者(CP)請傳身心障礙手冊/證明)正反
面給小婷,方便保保險~
|
| |
|
 |
2017冬令營報名
日期:2017-10-11
關於12/9(六)-12/10(日)冬令營報名部分已在10/6(五)截止,其有報名冬令營分別如下(若名字有誤或在10/6前有報名我沒打到請告知我):
1.吳麗華+康慧汝
2.曾莉柔+趙喆浩
3.陳文卿+顏宇佑+顏俊成
4.蔡瑩婕+葛筠
5.楊惠婷+林宏晉+林宏耘
6.陳敏雪+林婉萍
7.蔡胤宗+蔡承翰
8.王小芳+周盟凱+周慶德
9.江美慧+楊如意
10.郭美珍+吳昀如+RADEN AYU ANIK TRI WULANDARI
11.施佑蓁+施芳玲
12.馬少華+馬冠晟
13.潘蘭香+李育容+李玉如
14.詹仕豪+詹周阿色
15.周玉茹+劉政旻
16.林瑞碧
17.謝再鑫
18.顏春桃
19.王意婷
共有39位報名
以上報名不見得是錄取,在此讓大家看ㄧ下名字是否有打錯或少打。
這2-3內天會另公佈今年冬令營錄取名單,到時再麻煩錄取者繳交費用~
|
| |
|
 |
世界腦麻日-2017一架輪椅凸台灣4
日期:2017-10-05
本會將近有35位會員、家屬們與台中市私立玫園老人養護中心的長輩們一起共度中秋,此外中華民國腦性麻痺協會派了一台遊覽車下來台中跟大家一同歡樂。在活動過程中長輩與腦麻PK剝柚子大賽、柚子創意繪畫以及腦麻選手唱了許多經典歌曲給長輩們聽,長輩也會幫忙打拍子使活動能圓滿結束。
在此感謝衛生局呂局長宗學、張廖委員萬堅服務處的處長、黃議員馨慧服務處的秘書、社團法人高雄市腦性麻痺服務協會理事長等蒞臨指導,也非常感謝台中市私立玫園老人養護中心的工作同仁以及中華民國腦性麻痺協會的選手、志工及工作同仁,讓社會大眾能夠認識腦性麻痺,並且讓我們的腦麻可以盡自己所能回饋社會。
|
| |
|
 |
協會建館開始動工嚕!!
日期:2017-10-02
106年10月2日建館動土儀式-拜拜
106年10月3日挖土機進駐開工 |
| |
|
 |
2017年珍愛 惜緣 冬令營報名
日期:2017-09-30
一.活動宗旨:發揚「WE SEVER」我們服務的獅子精神、服務人群貢獻社會。
活動目的: 1.腦性麻痺患者因肢體的不便,極少有機會走出戶外接近大自然,期望能藉由本次的活動讓腦麻家庭塵封已久的心靈能重啟一扇窗,迎向溫暖的陽光盼望著未來的希望。
2.讓腦麻家庭能接受社會大眾的關懷,讓社會大眾更認識並關心這群需要幫助的朋友。
3.讓腦麻孩子及家庭經由活動的參與彼此交換心得並分享經驗.共同為腦麻孩子而努力,讓腦麻家庭不孤單,勇敢迎向未來的險阻與挑戰。
二.活動日期:106年12月9~10日(星期六~日)2天
活動地點:走馬瀨農場(台南市大內區二溪里唭子瓦60號)
|
| |
|
01.jpg) |
身心障礙福利轉知~永久身心障礙手冊換證宣傳
日期:2017-09-19
換證日期:從104年7月11日至108年7月10前完成換證
若未於108年7月10日前完成換證,而身心障礙手冊依法註銷,到時身心障礙相關福利會受到影響
|
| |
|
 |
106年中秋月圓聯歡活動
日期:2017-09-14
結合世界腦麻日,讓我們的腦麻小孩不再只是接受外界的幫忙,他們也能夠走出外面到玫園老人養護中心陪伴爺爺、奶奶們共度中秋,為爺爺、奶奶們獻唱多首歌曲並且有剝柚子等等活動,敬邀您一起跟我們歡樂~ |
| |
|
.jpg) |
第三屆第一次會員大會
日期:2017-08-22
感謝張耀中市議員及助理周中良先生、劉士州市議員及助理郭銘福先生、何文海市議員服務處主任白妙鈴小姐、張廖萬堅立委服務處助理賴明福先生、何欣純立委服務處主任戴仁蓮小姐等蒞臨指導,期盼我們會務活動蓬勃發展,服務更多腦麻身心障礙者,讓我們感受到地方政府對於腦麻身心障礙者的重視與積極推行活動、改革。此外也感謝當天出席的會員們一同參與會員大會活動,使得活動能夠順利圓滿結束。 |
| |
|
 |
2017台中市腦性麻痺關懷協會第三屆第一次會員大會
日期:2017-08-17
2017台中市腦性麻痺關懷協會第三屆第一次會員大會
時間:2017/08/19 09:00~11:50
地點:愛心家園三樓會議室 (台中市南屯區東興路一段450號)
為響應環保,敬請自備茶水杯
歡迎各位長官/會員一同參與 |
| |
|